首页   >   新闻中心   >   通知通告   >   正文

关于申报2009年度市科学技术奖的通知

作者:科技管理中心  来源:科技管理中心
  发布时间:2009年03月06日 10:56  浏览:
为做好2009年度市科学技术奖的申报工作,根据《温州市科学技术奖励办法》的有关规定,现将申报工作有关事项通知如下:
一、申报条件:
凡符合下列条件, 在2008年12月31日前通过鉴定、评审、验收并持肯定性意见的科技成果或已经授权的发明专利可以申报2009年度科学技术奖。
1、科学研究成果在阐明自然现象、特征或规律方面有重要发现,从而对科学技术发展有明显作用的;
2、技术发明已取得专利权(在有效期内),并已通过实施取得显著经济效益的;
3、应用技术类成果,经实施、推广取得显著经济、社会效益的;
4、重要工程建设、设备研制和技术改造项目在技术上有明显创新,并取得显著经济、社会效益的;
5、科学决策研究及科学技术管理有重要创新,经实际应用推广取得明显成效的;
6、其他对促进我市科技进步和社会发展有重要作用的科技成果。
上述各类科技成果,凡存在知识产权纠纷未妥善解决,以及其它不符合市科学技术奖励办法及有关规定的不得申报科学技术奖。
二、申报材料
1、推荐书:
市科学技术奖推荐书统一使用2008年最新版,不需另加封面用A4纸装订。报市奖的一式8份。
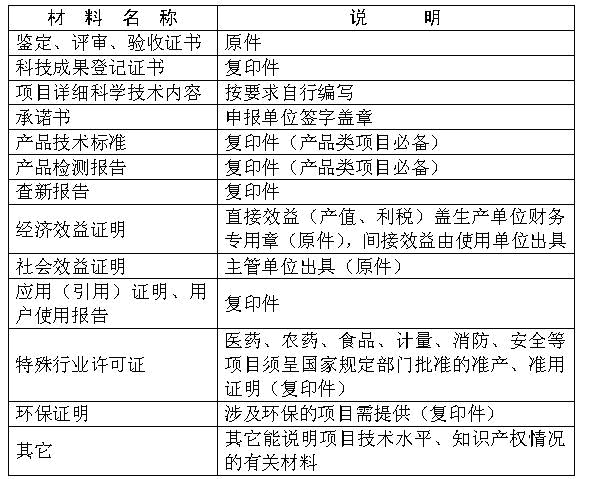
2、附件:
附件材料要附上目录单独装订成1册,与推荐书一起上报。
三、申报要求
1、推荐书由项目第一完成单位负责组织填写,填写必须认真、正确、真实,并按规定格式打印。
2、报奖系统软件请在(wzinfo.net.cn)温州科技信息网下载,软件安装后,即可录入数据,并自动生成推荐书和导出数据格式文件。
3、凡申报材料不符合上述要求的,作形式审查不合格处理,在未纠正前不予受理。
四、受理时间
2009年度市科学技术奖受理我院截止时间为3月25日。请需要申请的老师将材料汇总好交至科技管理中心。
附件:
1、
2、
3、
4、
科技管理中心
2009-3-5
责任编辑:lx 最后编辑:2009年03月06日 10:56

伟德BETVlCTOR1946 版权所有 府东路校区:温州市鹿城区府东路717号 瓯江口校区:温州市瓯江口产业集聚区雁云路301号

联系电话:0577-88332966 电子信箱:zjets@zjitc.edu.cn 书记信箱:sjxx@zjitc.edu.cn 校长信箱:yzxx@zjitc.edu.cn

学校纪委监督电话/邮箱:0577-88105228 / gmjw@zjitc.edu.cn 浙ICP备12044836号

Connect: